师生风采
首页 > 米兰app官方下载安卓 > 数字经济与信息工程学院 > 师生风采
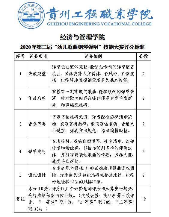
黑白琴键奏响美妙旋律·2020年第二届幼儿歌曲钢琴弹唱技能大赛隆重举行
时间:2020-11-20 14:07 来源:李赛男

幼儿歌曲钢琴弹唱是学前教育专业学生必须具备的基本功之一,为了让学生充分展示自身的优良素质和钢琴弹奏水平,同时为学生提供互相学习,相互促进的学习平台,11月19日在这冬日里阳光明媚的上午,经济与管理学院“2020年第二届幼儿歌曲钢琴弹唱技能大赛”在S楼钢琴室如期举办,来自学前教育以及幼儿发展与健康管理专业的34位同学参加了本次比赛,音乐老师王治开、李友桃以及李赛男三位老师担任此次比赛的评委。参赛学生代表袁家佳、唐敏杰担任本次大赛主持人。

本次幼儿歌曲钢琴弹唱技能大赛,由参赛的学生按照抽签顺序依次进行边弹边唱表演。表演的曲目有《小红帽》《送别》《雪绒花》《数鸭子》《宝宝》等儿童歌曲,在学生跳动的手指上洋溢出悠扬的旋律,选手们在舞台上尽情地展示了自己的才艺,整个活动现场气氛热烈。最后20号石梅同学弹唱的《祖国、祖国我们爱你》、24号袁家佳同学弹唱的《小红帽》、21号张颂城同学弹唱的《送别》凭借他们精湛的台风和动听的歌喉获得了大赛的一等奖。


比赛结束后,评委老师对此次比赛做出了精彩的点评,从学生对于音乐的节奏、速度、歌唱性等方面给予了指导,并鼓舞同学们在以后的钢琴学习中继续努力能够更上一层楼。在各位选手与评委老师拍照留念之后,大赛在掌声中落幕。音符在跳动,歌声在蔓延,本次钢琴弹唱比赛活动的举办,不仅展示了学生的钢琴技能,而且也很好的展示了学生的风采,为学生提供了一个展示自我和发挥才能的舞台。让我们期待下次有更多热爱钢琴的学生参与,用钢琴点亮人生。

李赛男老师点评

李友桃老师点评

王治开老师点评






参赛选手代表

赛后师生合影
供稿:李赛男 审核:朱国铭 编辑:王治开
