人才培养
Personnel Training
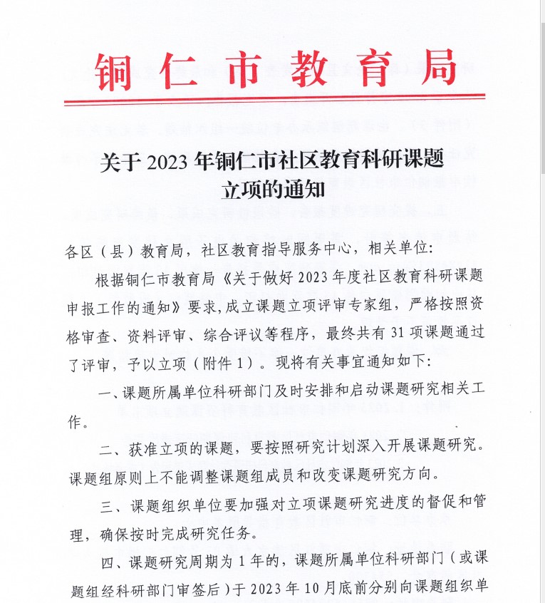
我校成功获批2023年度铜仁市社区教育 科研项目立项
时间:2023-06-08 10:19 来源:教务处
根据《关于做好2023年度社区教育科研课题申报工作的通知》(课题编号:TRSQ2023-003),我校护理学院教师张浩波的《“1+X”证书制度下高职护理课程融合社区教育优化研究》成功获批2023年社区教育科研课题立项。请项目负责人遵照《铜仁市教育科研课题管理办法》规定,开展研究工作,按时按质完成项目研究。

本次课题获批立项,源自于学校对科研工作的高度重视,着力于学校科研激励机制的不断完善与多元化驱动,发力于学校教师对课题研究的积极性与能力的不断提高,也是学校近年来科研基础性工作日益积累、教师学术成果不断积淀的结果,是对教师科研精神的肯定和鼓励,也必将推动我校教学创新,促进质量提升。

科研兴校,质量强校。科研处将以此为契机,严格按照贵州省教育厅、铜仁市教育局的要求,做好立项课题的跟进督促工作,确保课题按期优质完成;进一步规范立项课题管理,加强课题研究指导,提升教育科研品质,进一步夯实教师的实践能力和研究素养,科学推进学校科研工作的专业化、高品质发展。

本次课题获批立项,源自于学校对科研工作的高度重视,着力于学校科研激励机制的不断完善与多元化驱动,发力于学校教师对课题研究的积极性与能力的不断提高,也是学校近年来科研基础性工作日益积累、教师学术成果不断积淀的结果,是对教师科研精神的肯定和鼓励,也必将推动我校教学创新,促进质量提升。

科研兴校,质量强校。科研处将以此为契机,严格按照贵州省教育厅、铜仁市教育局的要求,做好立项课题的跟进督促工作,确保课题按期优质完成;进一步规范立项课题管理,加强课题研究指导,提升教育科研品质,进一步夯实教师的实践能力和研究素养,科学推进学校科研工作的专业化、高品质发展。

